2025年1月31日,中国医药大学附设医院、麦凯纪念医院的研究人员在 Nature 子刊 Nature Aging 上发表了题为:Ginkgolide B increases healthspan and lifespan of female mice 的文章。研究揭示银杏叶中一种化合物——银杏内酯 B,能够延长雌性小鼠的寿命和健康寿命。连续口服GB,中位生存期和中位寿命分别延长了30%和8.5%。机制上,GB通过上调miR-27b-3p抑制Runx1表达,从而减少衰老诱导的Runx1+ 2B型肌核。功能分析表明,Runx1促进肌肉细胞衰老和细胞死亡。
2.Nature Aging 天然产物诱导线粒体自噬,改善线粒体功能可以延长寿命2023年11月13日,来自巴克衰老研究所的研究人员在Nature Aging杂志发表了题为“A drug-like molecule engages nuclear hormone receptor DAF-12/FXR to regulate mitophagy and extend lifespan”的文章。科研人员筛选到了一种天然化合物分子,可以诱导线粒体自噬,增强线粒体功能。这种具有生物活性的天然分子也在动物实验中显示出了延长线虫寿命的潜力,还可预防小鼠肌肉的线粒体功能障碍。MIC通过DCT-1/BNIP3依赖HLH-30/ tfeb和线粒体自噬的方式显著延长秀丽隐杆线虫的寿命,同时还能防止哺乳动物细胞的线粒体功能障碍。在机制上,MIC通过抑制配体诱导的核激素受体DAF-12/FXR激活,进而诱导线粒体自噬和延长寿命。综上所述,该研究揭示了MIC作为一种有前景的药物分子,通过靶向DAF-12/FXR来增强线粒体功能和延长寿命。此外,我们发现DAF-12/FXR是之前未知的HLH-30/TFEB和线粒体自噬的上游调控因子。
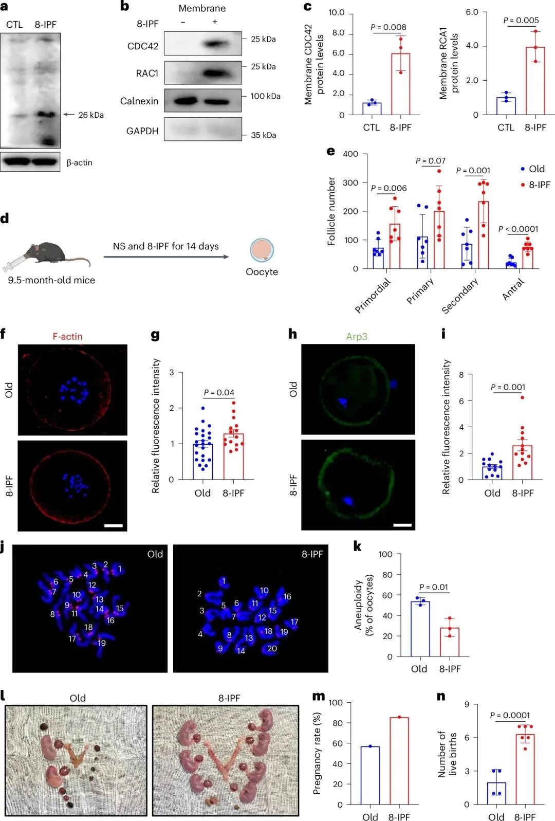
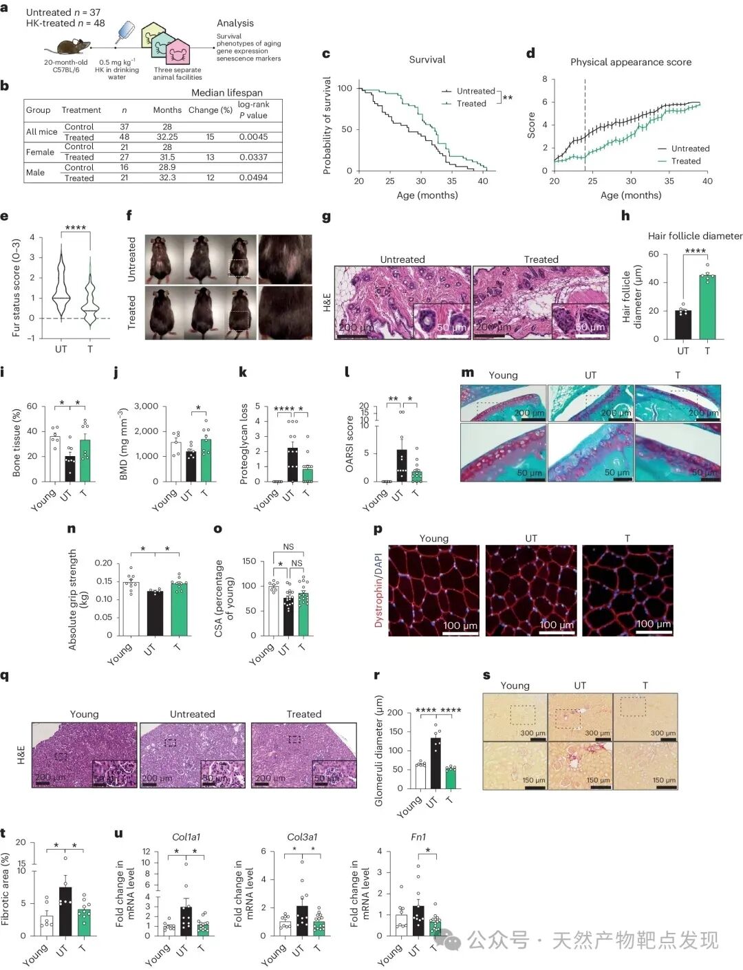
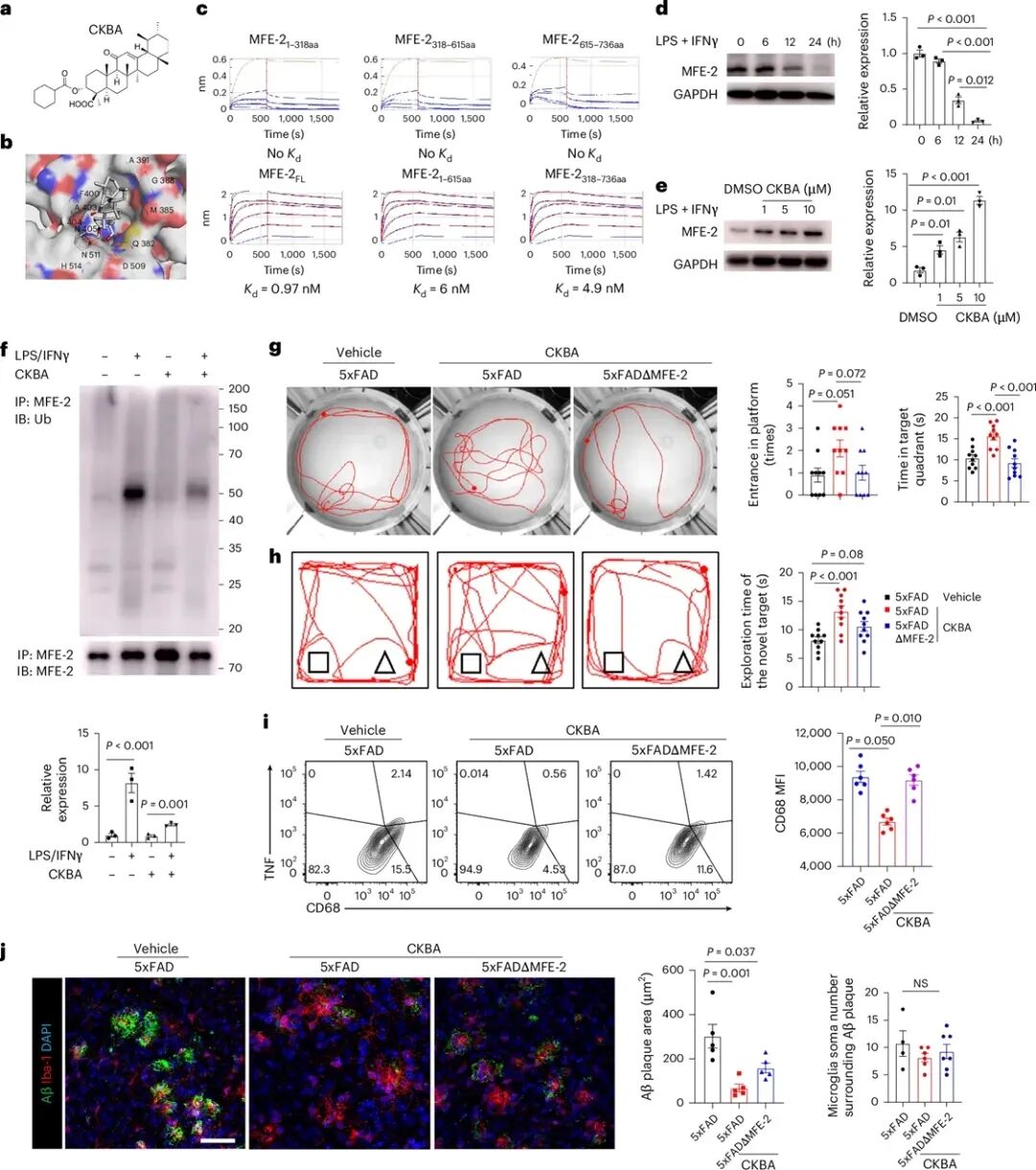
3.Nature Aging | 富含多酚的鼠尾草提取物可延缓衰老并延长寿命2024年7月1日,来自意大利帕多瓦大学医学院的Andrea Alimonti教授团队在 Nature Aging 杂志发表题为“Targeting senescence induced by age or chemotherapy with a polyphenol-rich natural extract improves longevity and healthspan in mice”的文章。揭示鼠尾草提取物(HK)可以显著延长小鼠的寿命,并改善机体多种衰老表型。每天口服标准化的Salvia haenkei提取物(Haenkenium,HK)可以延长自然衰老小鼠的寿命和健康寿命。与年龄匹配的对照组相比,HK治疗抑制了年龄诱导的炎症,纤维化和多个组织的衰老标志物,并增加了肌肉力量和皮毛厚度。在p16LUC报告小鼠中,HK处理可以减少化疗药物多柔比星急性诱导的衰老。通过质谱分析,鉴定了木犀草素luteolin(HK中含量最高的黄酮类化合物)为一种senomorphic化合物。在机制上,通过进行表面等离子体共振和原位邻近连接实验,发现木犀草素破坏了p16-CDK6的相互作用。这项研究表明,给予HK促进小鼠长寿,可能是通过调节细胞衰老和干扰p16-CDK6相互作用。4.Nature Aging | 淫羊藿中8-异戊烯基黄酮可改善衰老卵母细胞质量2025年8月26日,南京大学医学院附属医院南京鼓楼医院孙海翔/丁利军团队在 Nature Aging 杂志发表题为“Mevalonate metabolites boost aged oocyte quality through prenylation of small GTPases”的文章。该研究发现,老年小鼠卵丘-卵母细胞复合体MI期的卵母细胞皮质F-肌动蛋白含量降低,甲羟戊酸(MVA)途径代谢物(包括MVA、法尼基焦磷酸(FPP)和香叶基香叶基焦磷酸)含量降低,补充 MVA 可以改善 FPP 水平、皮质F-肌动蛋白含量和衰老卵母细胞的质量。 研究人员发现淫羊藿提取物 8-异戊烯基黄酮,可以改善皮质F-肌动蛋白和衰老卵母细胞的受精能力,并改善老年雌性小鼠的生殖结局。5.Nat Aging(IF 19.4)| 中药乳香活性分子CKBA靶向MFE-2抑制小胶质细胞过度激活改善AD病理2025年10月29日,上海交通大学医学院附属第一人民医院王宏林教授团队在Nat Aging(IF 19.4)发表题为“Loss of MFE-2 impairs microglial lipid homeostasis and drives neuroinflammation in Alzheimer's pathogenesis”的文章。从传统中药乳香来源的活性分子入手,围绕天然三萜类化合物AKBA(乙酰-11-酮-β-乳香酸)通过化学修饰合成了数百个AKBA衍生分子,最终筛选出抑制免疫细胞促炎型分化效果最显著的化合物 - CKBA并展开机制探索,发现其具备优异的血脑屏障通透性和靶向神经炎症作用能力。化合物3-O-cyclohexane carbonyl-11-keto-β-boswellic acid(CKBA)与MFE-2结合,恢复MFE-2水平,通过抑制小胶质细胞过度激活改善AD病理。
在机制层面首次揭示了“脂质代谢 - 小胶质细胞活化 - 神经炎症”这一“脂-炎”轴在AD中的关键环节,明确了MFE-2作为交叉节点的靶向价值,也证实了CKBA作为新一代中药来源靶向免疫代谢的小分子候选药物的开发潜力。
6.Nat Aging(IF 19.4)| 雀巢健康科学研究所—天然萜类化合物百里香酚和香芹酚通过激活自噬和线粒体自噬延缓衰老2025年9月24日,来自瑞士洛桑雀巢健康科学研究所Gabriele Civiletto、Jerome N. Feige、Philipp Gut团队在 Nature Aging 杂志发表题为“Herbal terpenoids activate autophagy and mitophagy through modulation of bioenergetics and protect from metabolic stress, sarcopenia and epigenetic aging”的文章。我们测试了一个天然生物活性分子库,发现百里香和牛至叶的主要成分百里香酚和香芹酚是斑马鱼、小鼠和人类细胞的自噬诱导剂。从机制上说,百里香酚会短暂降低线粒体膜电位(MMP),引发细胞应激反应,促进受损线粒体的再循环。在饮食诱导的肥胖小鼠模型中,补充百里香酚可以降低肝脏脂肪含量,延缓线虫与年龄相关的表型,并降低表观遗传年龄,同时改善自然发生的受过早活动能力下降影响的小鼠品种的肌肉表现。8.Nat Aging(IF 19.5)| 从11亿种化合物中筛选抗衰老药物—基于人工智能的平台AgeXtend发现延缓衰老的物质2024年12月3日,印度德里信息技术学院计算生物学系Gaurav Ahuja在Nat Aging(IF 19.5)发表题为“Discovering geroprotectors through the explainable artificial intelligence-based platform AgeXtend”的文章。开发了基于人工智能(AI)的多模态抗衰老预测平台——AgeXtend。AgeXtend 能够准确识别那些未包含在训练数据中的已知抗衰老物质(如二甲双胍和牛磺酸)的延长寿命效果。
介绍了一个基于人工智能(AI)的多模态抗衰老预测平台——AgeXtend,该平台利用了已知抗衰老物质的生物活性数据。AgeXtend 包含预测抗衰老潜力、评估毒性以及识别靶蛋白和潜在机制的模块。我们发现,AgeXtend 能够准确识别那些未包含在训练数据中的已知抗衰老物质(如二甲双胍和牛磺酸)的延长寿命效果。利用 AgeXtend,我们筛选了约 11 亿种化合物,并发现了众多潜在的抗衰老物质,我们还通过酵母和秀丽隐杆线虫的寿命测定实验以及探索微生物衍生的代谢物对其进行了验证。最后,我们利用人类成纤维细胞的衰老实验,对预测为衰老调节剂的内源性代谢物进行了评估,这突显了 AgeXtend 在揭示未知的抗衰老因子以及为衰老机制提供见解方面的潜力。
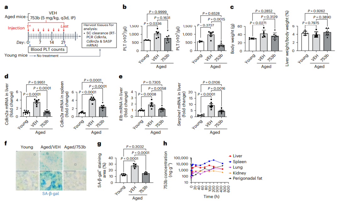
9.Nat Aging | BCL-xL/BCL-2 PROTAC有效清除肝脏中的衰老细胞,并减少脂肪性肝炎驱动的肝细胞癌2025年1月31日,杜兰大学病理科Liya Pi联合德克萨斯大学健康科学中心健康科学中心生物化学和结构生物系Daohong Zhou在Nat Aging 发表题为“A BCL-xL/BCL-2 PROTAC effectively clears senescent cells in the liver and reduces MASH-driven hepatocellular carcinoma in mice”的文章。合成了一种BCL-xL和BCL-2双重降解剂753b,它可以通过VHL E3连接酶28有效降解BCL-xL和BCL-2。753b是BCL-xL/BCL-2蛋白水解靶向嵌合体(PROTAC),是一种强效的senolytic剂。753b治疗选择性地减少了衰老小鼠和STAM小鼠肝脏中的衰老细胞。
10.Nat Aging | 年底了,是该给衰老细胞和免疫细胞“相亲”了——嵌合肽“保媒”,锁死衰老细胞2024年12月2日,浙江大学医学院附属第二医院/转化医学研究院王本教授团队在Nature Aging上在线发表题为“ A chimeric peptide promotes immune surveillance of senescent cells in injury, fibrosis, tumorigenesis and aging” 的研究论文。 该研究提出了一种全新的、安全且可持续的清除衰老细胞的方法。通过构建特异性靶向衰老细胞并激活免疫反应的嵌合多肽(chimeric peptide,CP)分子药物E16-uPA24,为免疫细胞和衰老细胞“牵线搭桥”,促进免疫细胞识别并杀伤衰老细胞,从而有效清除衰老细胞,缓解衰老相关的病理特征,并可以有效抵抗自然衰老。11.Nat Aging | 衰老骨髓巨噬细胞通过细胞外囊泡介导的旁分泌衰老来驱动全身衰老和年龄相关功能障碍2024年9月12日,中南大学湘雅医院/老年骨关节疾病防治教育部重点实验室/国家老年疾病临床医学研究中心雷光华教授、李长俊教授及曾超教授团队合作在Nature Aging(IF 17.0)上发表了题为“Aged bone marrow macrophages drive systemic aging and age-related dysfunction via extracellularvesicle-mediated induction of paracrine senescence”的文章。研究揭示衰老的骨髓单核/巨噬细胞(bone marrow macrophages, BMMs)通过细胞外囊泡(extracellular vesicles,EVs)向肝脏、肌肉、脂肪、脑和骨组织等多个组织传播衰老,并引起多组织出现衰老相关功能紊乱。此外,结合一项7,986名参与者的队列研究发现使用非诺贝特(PPARα激动剂)与降低衰老相关慢性疾病风险和延长预期寿命相关。
12.Nature Aging|梅奥医学中心发现血液中新型衰老标志物IL-23R+Nature亮点评述:验血可以检测出老化的细胞
2024年12月10日,美国梅奥诊所生理学和生物医学工程系Marissa J. Schafer教授团队在期刊Nature Aging上发表了题为“IL-23R is a senescence-linked circulating and tissue biomarker of aging”的研究论文。在这项研究中,团队发现血浆蛋白(包括IL-23R、CCL5和CA13)随年龄而发生的变化被衰老治疗药物逆转,这与组织(尤其是肾脏)中的表达差异相对应。在人类整个生命周期的血浆中,IL-23R随着年龄的增长而增加。研究结果揭示了循环因子是衰老相关器官间信号转导的候选介质,也是对全身衰老细胞负担具有转化影响的生物标志物。白细胞介素-23受体(IL-23R)是一种衰老相关的循环和组织生物标志物。13.Nature aging | DDX5通过选择性剪接和G-四链体解绕抑制骨关节炎的透明软骨纤维化和降解2024年5月17日,南京大学孙洋及徐强团队在Nature Aging 在线发表题为“DDX5 inhibits hyaline cartilage fibrosis and degradation in osteoarthritis via alternative splicing and G-quadruplex unwinding”的文章,揭示DDX5通过选择性剪接和G-四链体解绕抑制骨关节炎的透明软骨纤维化和降解。
请先 登录后发表评论 ~